365BET体育下载_英国365客服_Best365官网登录人力资源和社会保障局失业保险稳岗补贴网上申报流程介绍
365BET体育下载_英国365客服_Best365官网登录人力资源和社会保障局失业保险稳岗补贴网上申报流程介绍
第一部分 单位注册和登陆

单位可进入https://ggfw.hrss.bzlhlt.com登陆365BET体育下载_英国365客服_Best365官网登录人力资源和社会保障公共服务平台进行注册和登陆:(主要提供三种方式)
①在主页面的右上角能够找到单位用户和个人用户登录和注册的按钮;
②在【网上办事】的标签下的右侧能够看到单位登录和个人登录的登录窗口;
③在【网上办事】的标签下点击左侧的业务按钮进入业务界面点击【网上办理】将会弹出单位登录和注册窗口。

图2.1
第二部分 失业稳岗补贴(受影响企业失业保险费返还)申请流程
一、【稳岗补贴功能介绍】
初次进入界面可点击【申请步骤】可查看详细申请流程,点击【申请年度】选择申请的具体年度(默认选择为上一年),界面如下:


【稳岗补贴具体申请流程】
单位用户点选稳岗补贴模块后即可进入具体的申请页面,主要分三个环节完成:首先是资格预审环节(预审结果在三个工作日内完成发布);预审通过后进入信息完善环节,单位用户对本单位的具体信息进行完善后下载对应申请表格进行签名和盖章;单位用户确认申请表无误后进行扫描上传,提交进入正式审核后结束(审核通过后将由各区人社局定期进行公示)。具体步骤的简要演示如下:
第一步:【资格预审】
在申请页面可以录入申请年度、社会保险编号等信息,其中带红色星号为必填项,如下图所示:

填完上述信息以后点击【保存】按钮,保存之后点击【提交资格预审】。

第二步:【完善申报信息】
【资格预审通过】
若资格预审通过会出现如下界面,此时需要完善申报信息,同样带红色星号为必填项,点击【保存】按钮可保存信息。要注意页面下方的注意事项:

【预审不通过】
若资格预审不通过,【审核结果】显示的就是不通过的原因,此时需要根据审核结果进行相关的资格认证,完成后点击【提交资格预审】再次重新预审,如下图:

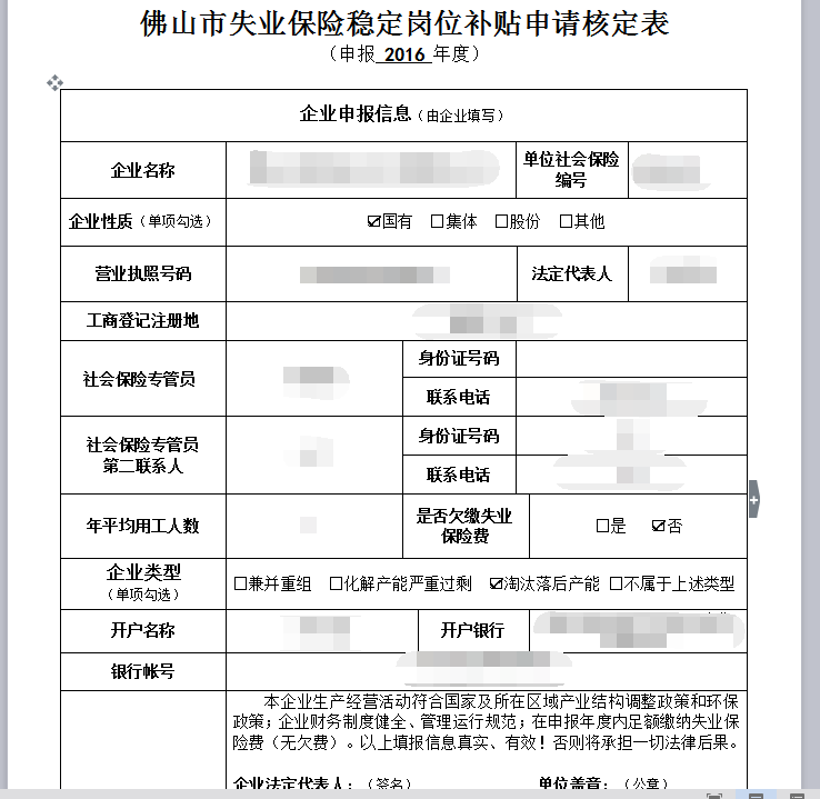
第三步:【下载上传申请表】并提交正式审核
【说明】信息填写完整后可进行申请表格的下载和上传,如下图


下载申请表后,需要单位法人签名并盖章确认无误后上传,

当上传完扫描件的时候可以看到如下图几个按钮:
1、【点击预览】可以查看上传的扫描件;
2、【下载扫描件】可以下载上传的扫描件;
3、【删除重新上传】可以删除已上传的扫描件重新上传;
4、【提交审核】正式提交审核。

第三部分 企业稳岗补贴业务的申报管理界面
进入申报管理界面:在菜单栏依次选择【稳岗补贴】—>【申报管理】,显示如下图:

功能描述:对企业所有年度的稳岗补贴申报信息列表化进行管理
操作:
点击【查询】,查看当前企业申报信息;
点击【查看】,查看该年度申报信息详细;
点击【修改】,跳转到【稳岗补贴申请】页面进行修改(只有暂存或预审通过状态下可以操作);
点击【删除】,删除该年度申报信息(只有暂存状态下才能进行删除);
点击【预览附件】,进行预览附件操作;
点击【下载】,进行下载附件操作;